学校主页
首页
党建介绍
党建新闻
文件公告
支部生活
群团工会
当前位置:
首页
>>
文件公告
>> 正文
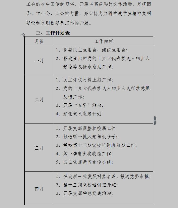
泉海院委〔2017〕3号 关于印发《泉州海洋职业学院2017年党建工作计划》的通知
发布日期:2017-03-02 浏览次数:
上一篇
下一篇