学校主页
首页
部门简介
升本公告
升本动态
政策文件
资料下载
体系文件
发展规划
他山之石
联系我们
当前位置:
首页
>>
升本公告
>> 正文
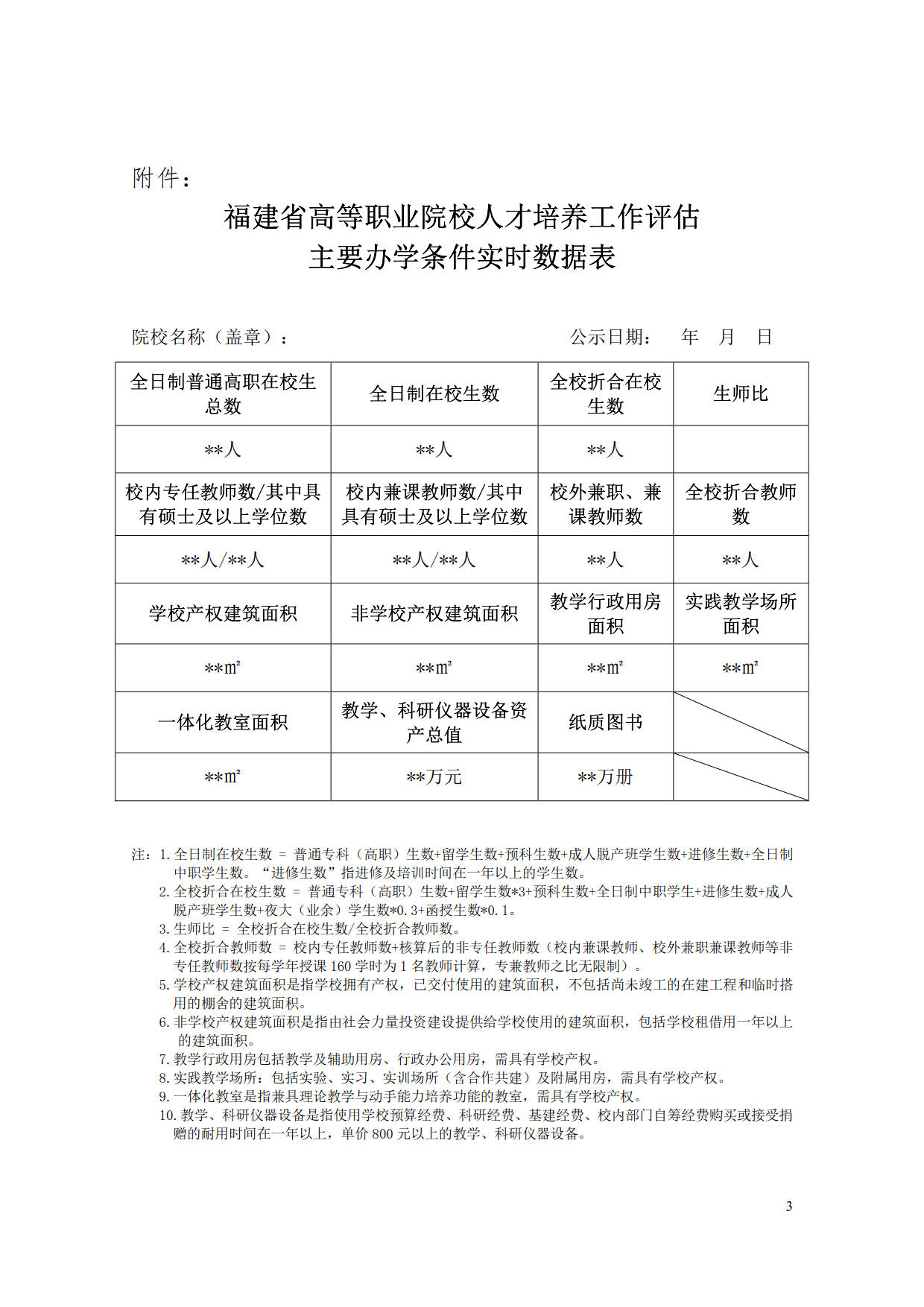
福建省教育评估研究中心关于2019年高等职业院校人才培养工作评估安排的通知
发布日期:2018-11-29 浏览次数:
上一篇
下一篇