学校主页
首页
部门概况
工作动态
规章制度
用户服务
资料下载
当前位置:
首页
>>
工作动态
工作动态
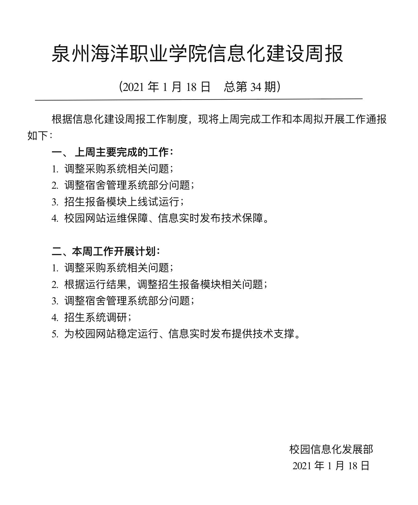
泉州海洋职业学院信息化建设周报(20…
泉州海洋职业学院信息化建设周报(20…
泉州海洋职业学院信息化建设周报 (2…
采购系统业务培训会
校园信息化发展部召开期末工作会议
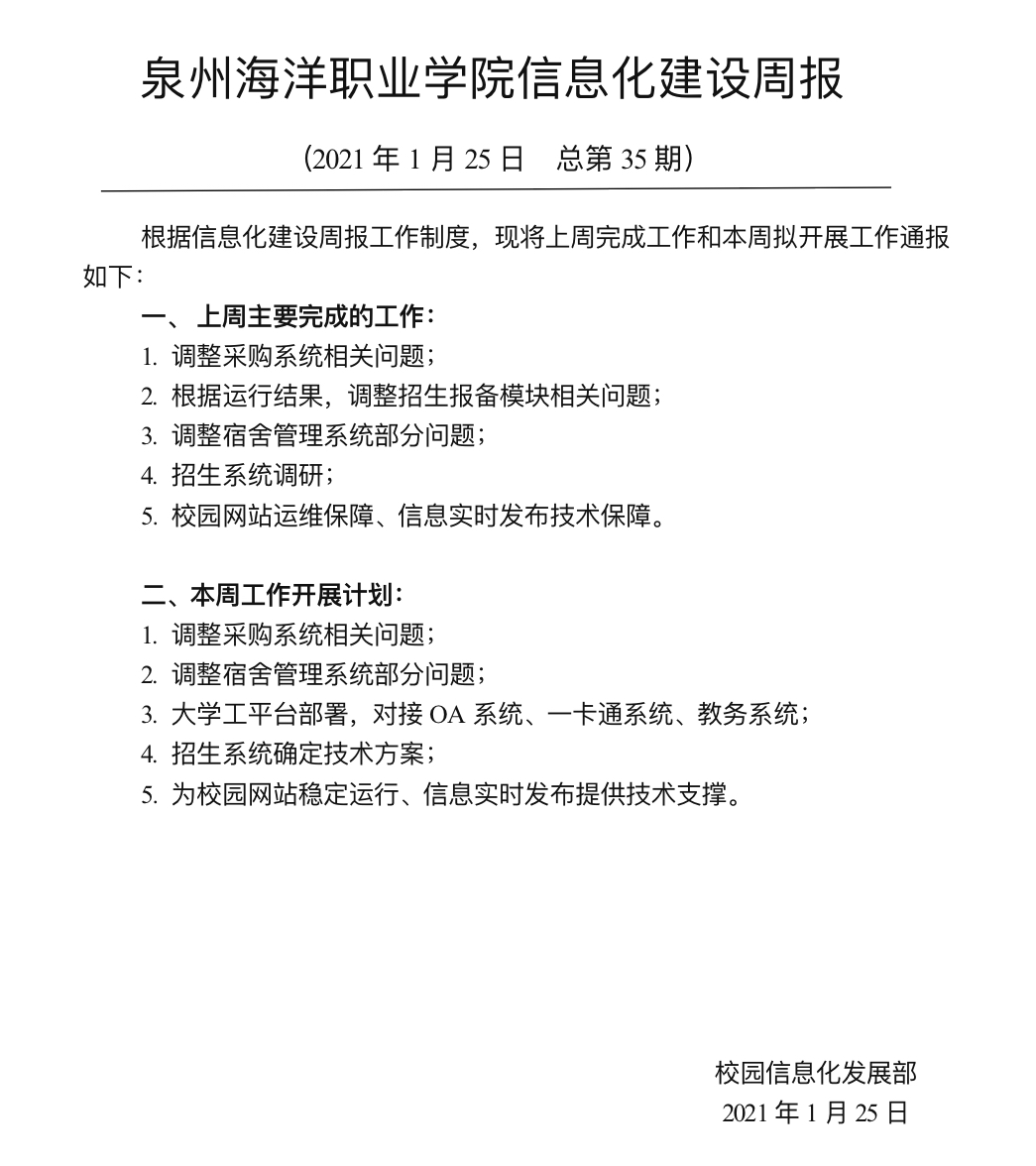
泉州海洋职业学院信息化建设周报(20…
泉州海洋职业学院信息化建设周报(20…
泉州海洋职业学院信息化建设周报 (2…
我校校园一卡通顺利校验通过
泉州海洋职业学院信息化建设周报(20…
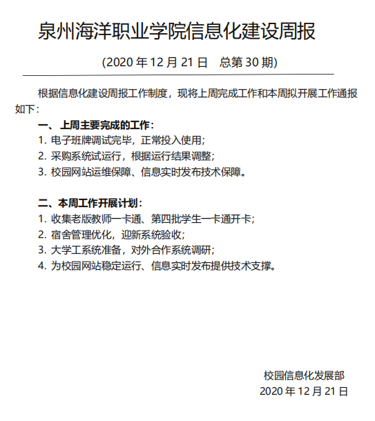
泉州海洋学院信息化建设周报(2020年…
采购系统培训会
共218条
首页
上页
1
...
11
12
13
14
15
...
19
下页
尾页