教育训练

当前位置: 首页 > 教育训练 > 正文

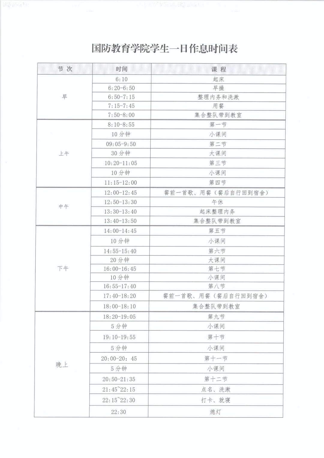
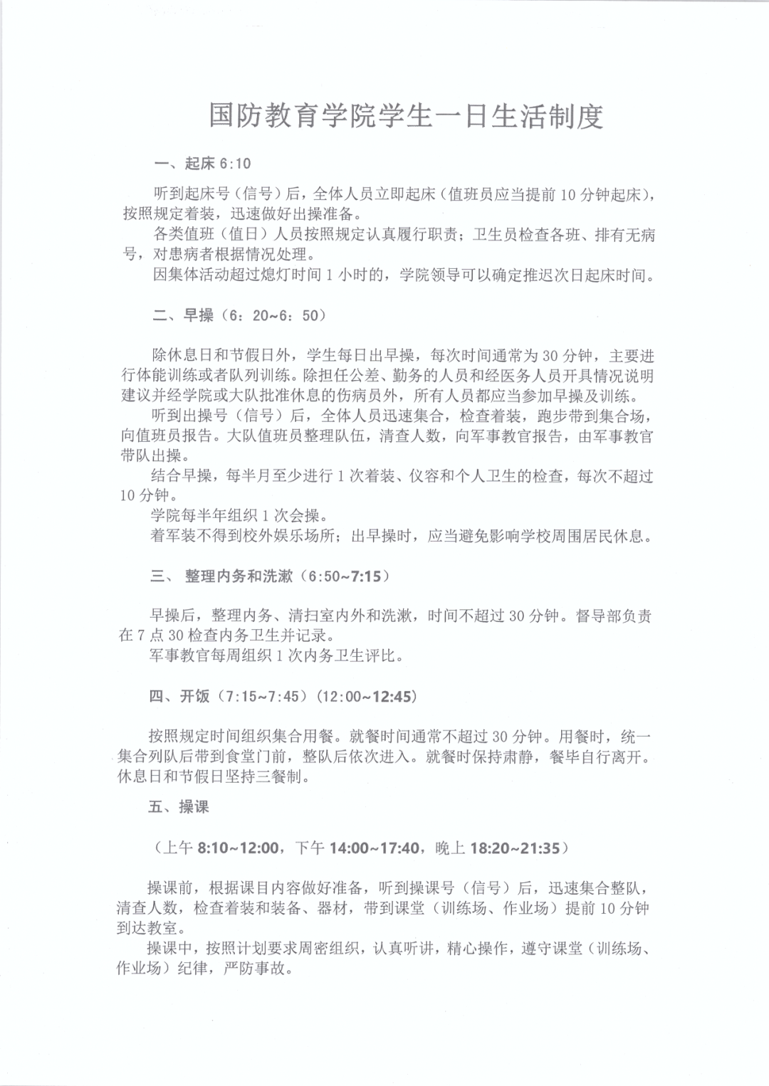
国防教育学院学生一日生活制度和作息时间表

发布日期:2024-10-24    作者:     来源:     点击:
为规范国防教育学院学生的作息,引导学员们合理安排时间,确保学习、训练和生活的有序进行,国防教育学院特制定一日生活制度和作息时间表,现予以公布,全体学员认真学习、落实。本生活制度和作息时间表自公布起执行。                                                                                                                   图片

图片

图片


友情链接 / Link

地址:福建省石狮市祥芝镇古浮二十区1号   邮编:362700
招生热线 (0595)83858888   电话:(0595)88983105  传真:(0595)83015559
Copyright © 2016-2023 泉州海洋职业学院 版权所有  闽ICP备09021863号-2   闽公网安备 35058102000172号