学校主页
| 校园警务室联系电话:059583994110
首页
部门概况
部门简介
保卫部工作职责
组织架构
工作动态
平安校园
通知公告
政策法规
国家法律
行政法规
地方性文件
学院安全管理制度
安全大讲堂
防诈骗常识
交通安全常识
防灾减灾知识
国家安全知识
毒品危害知识
消防安全知识
信息公开
保卫部工作职责
车辆通行管理暂行办法
曝光台
当前位置:
首页
>>
安全大讲堂
>>
国家安全知识
>> 正文
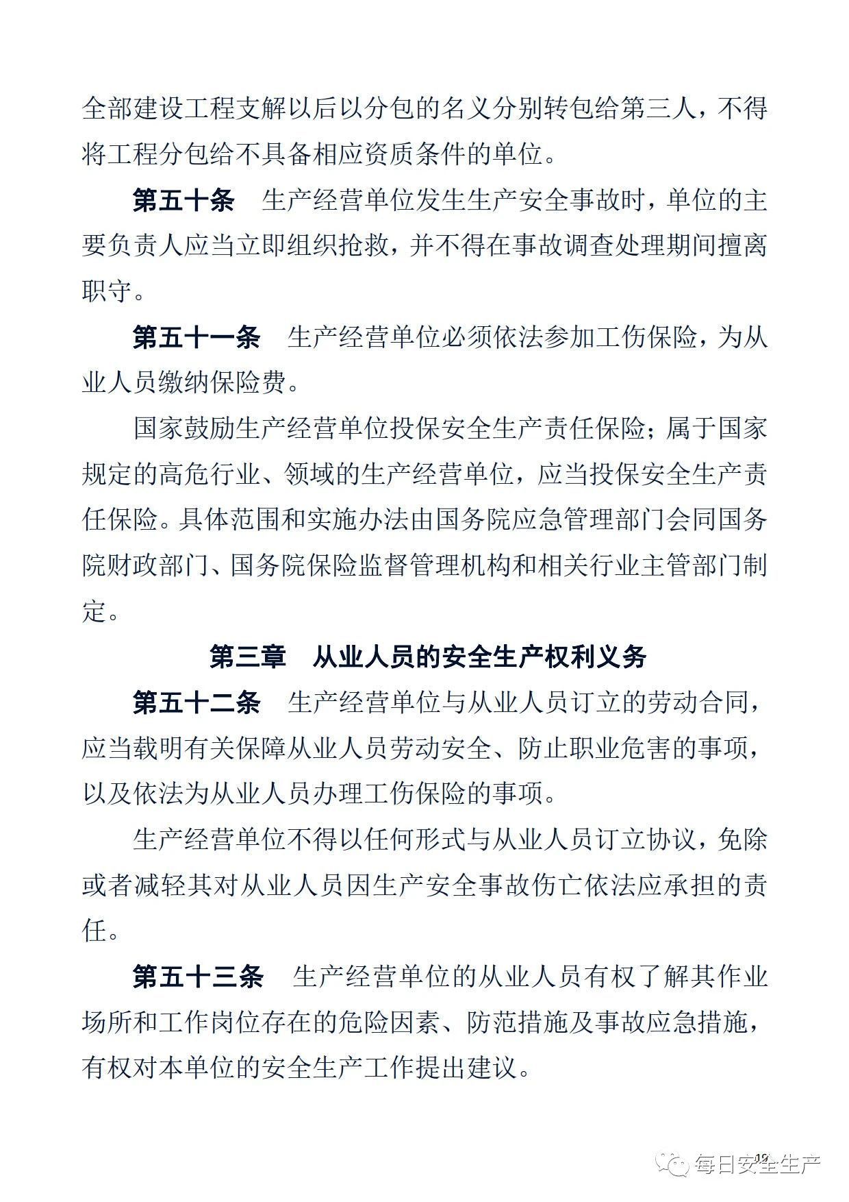
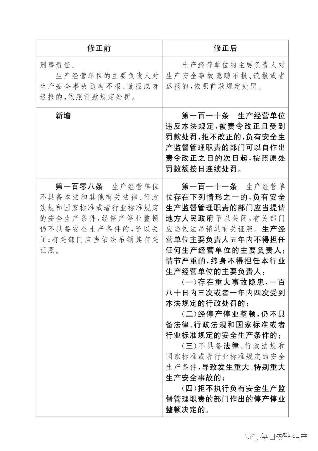
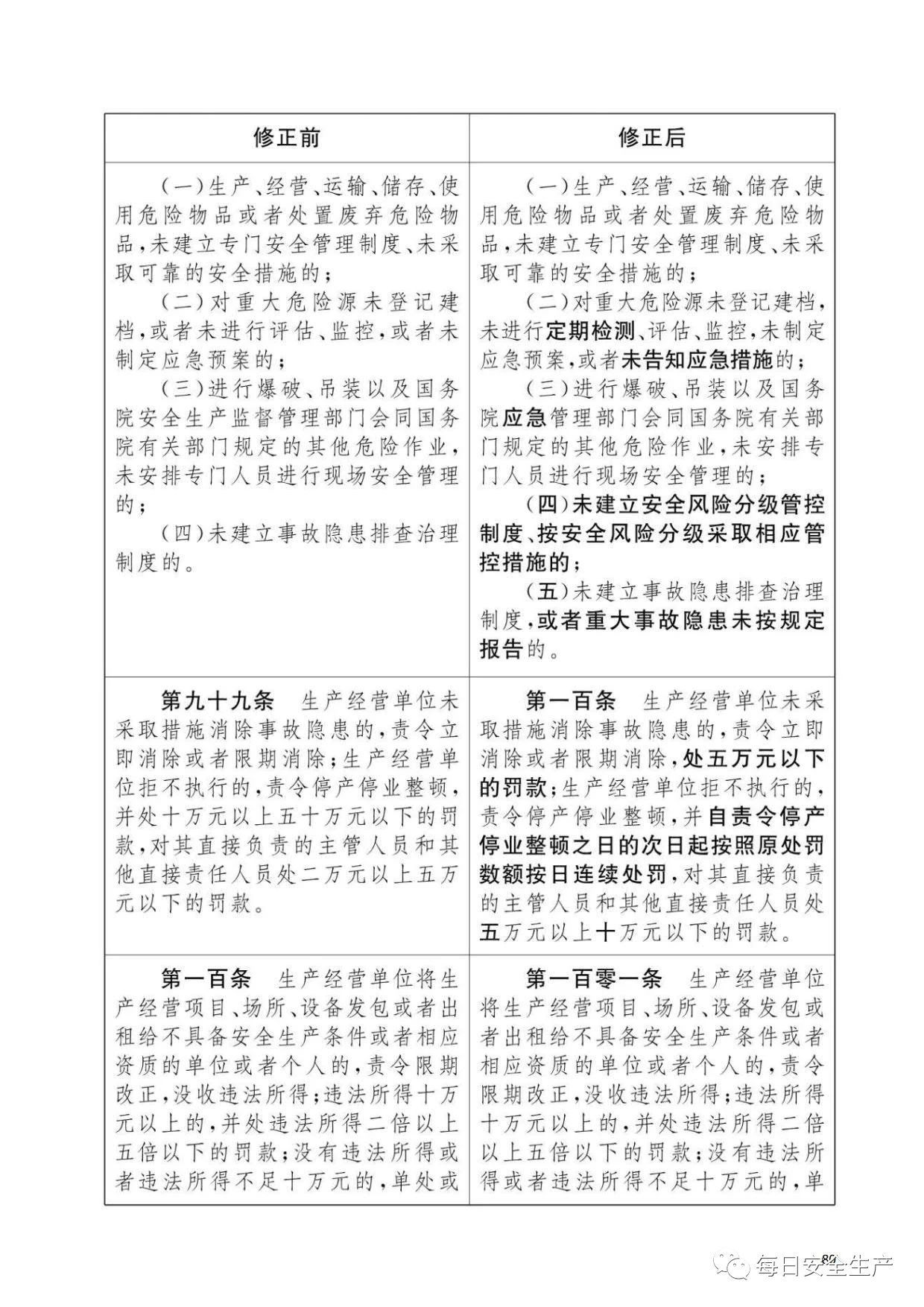
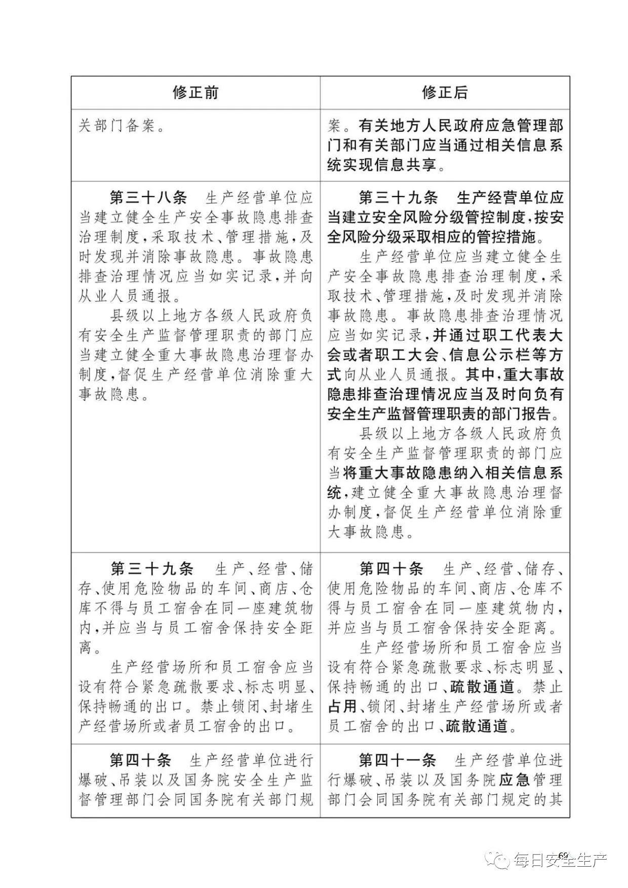
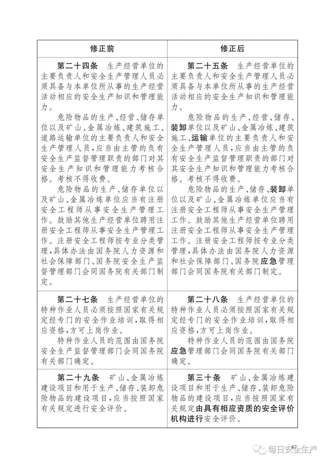
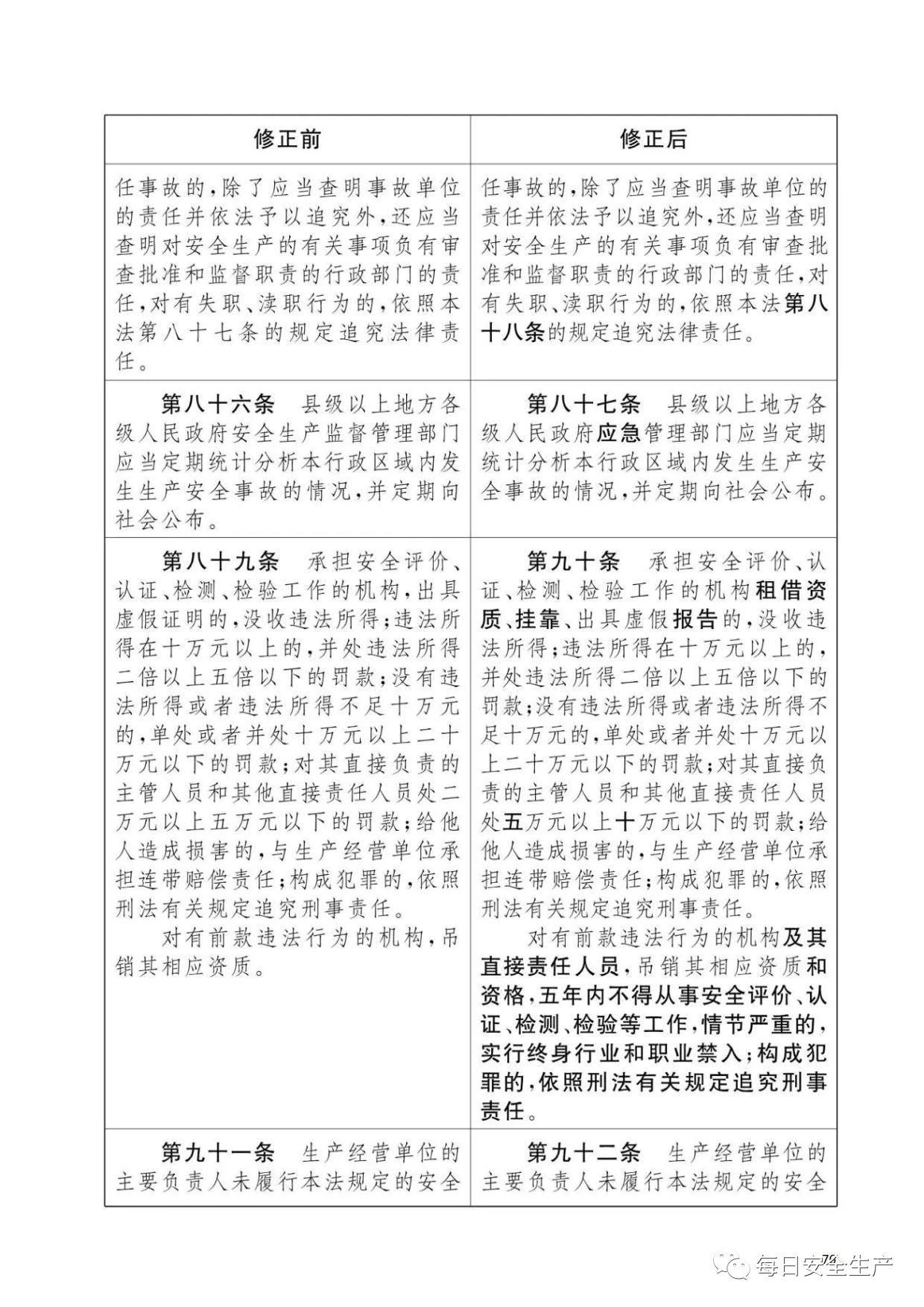
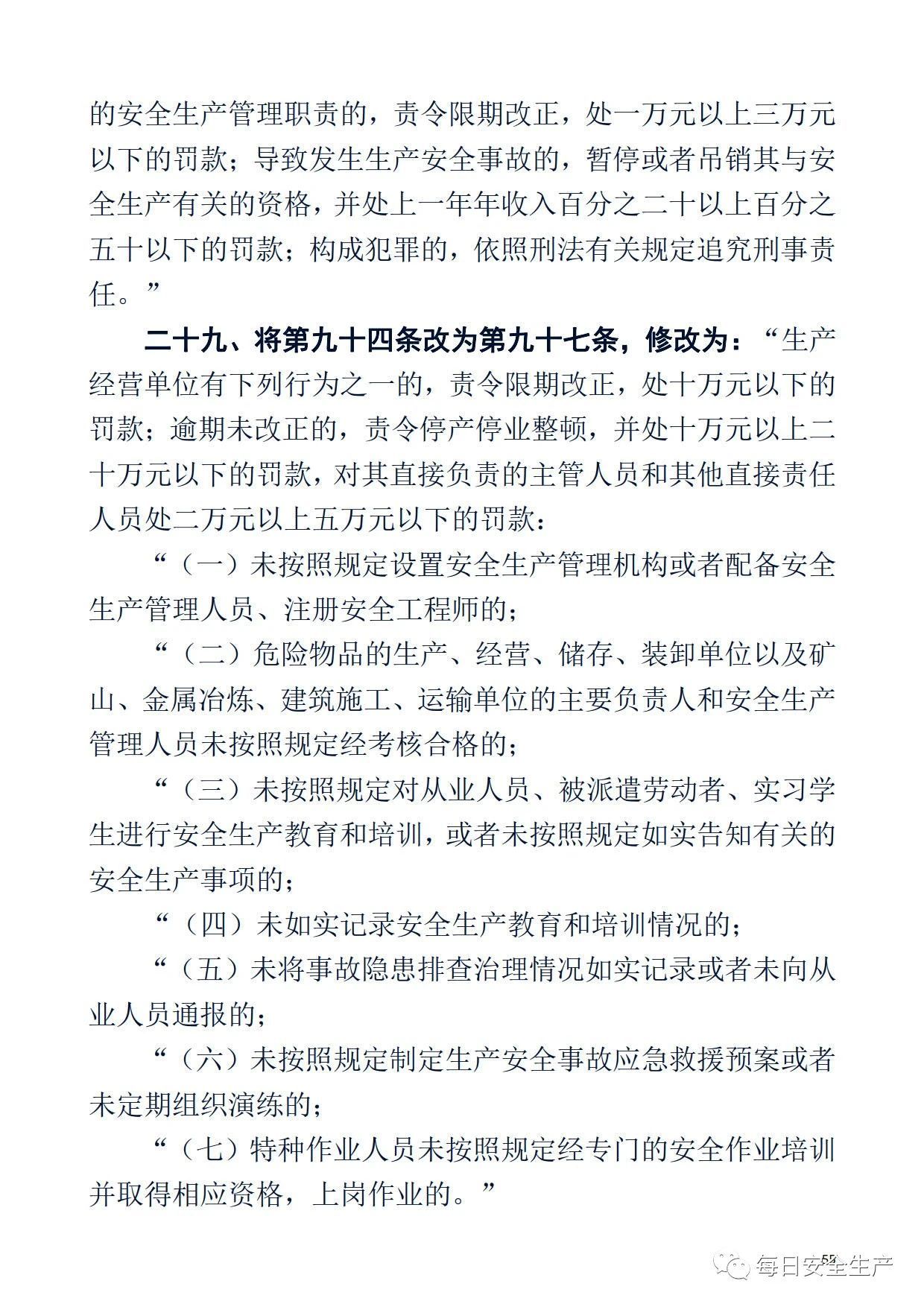
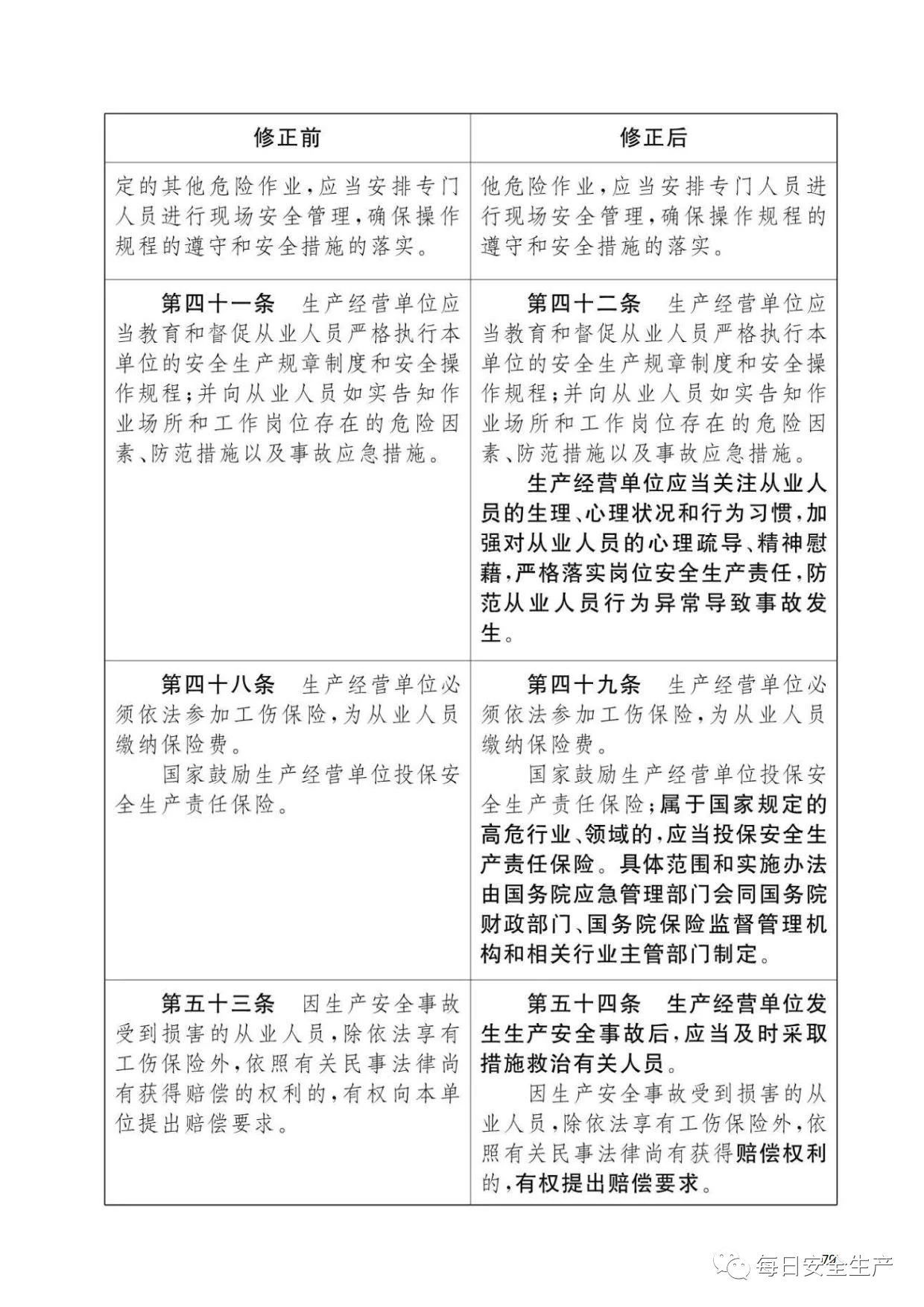
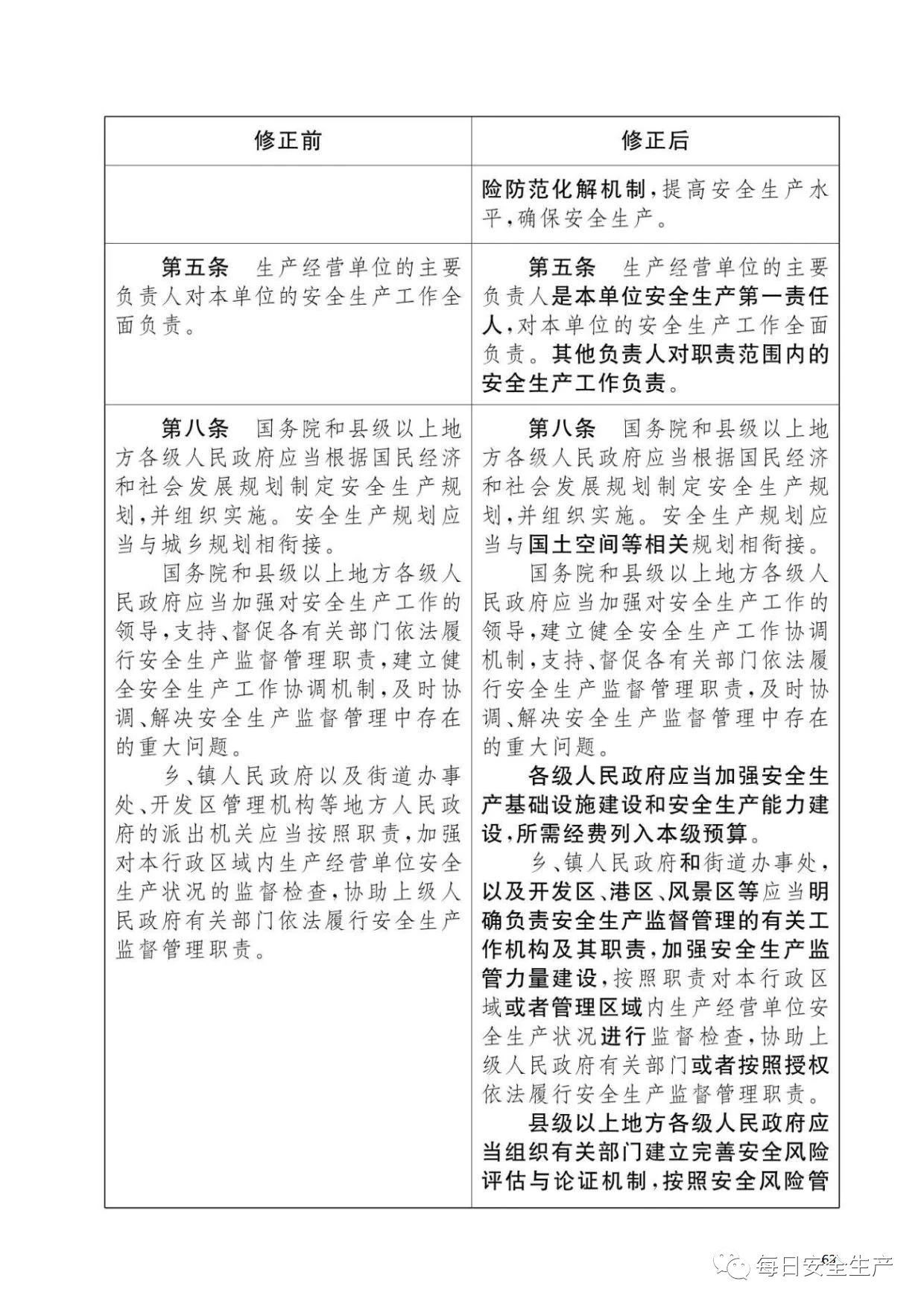
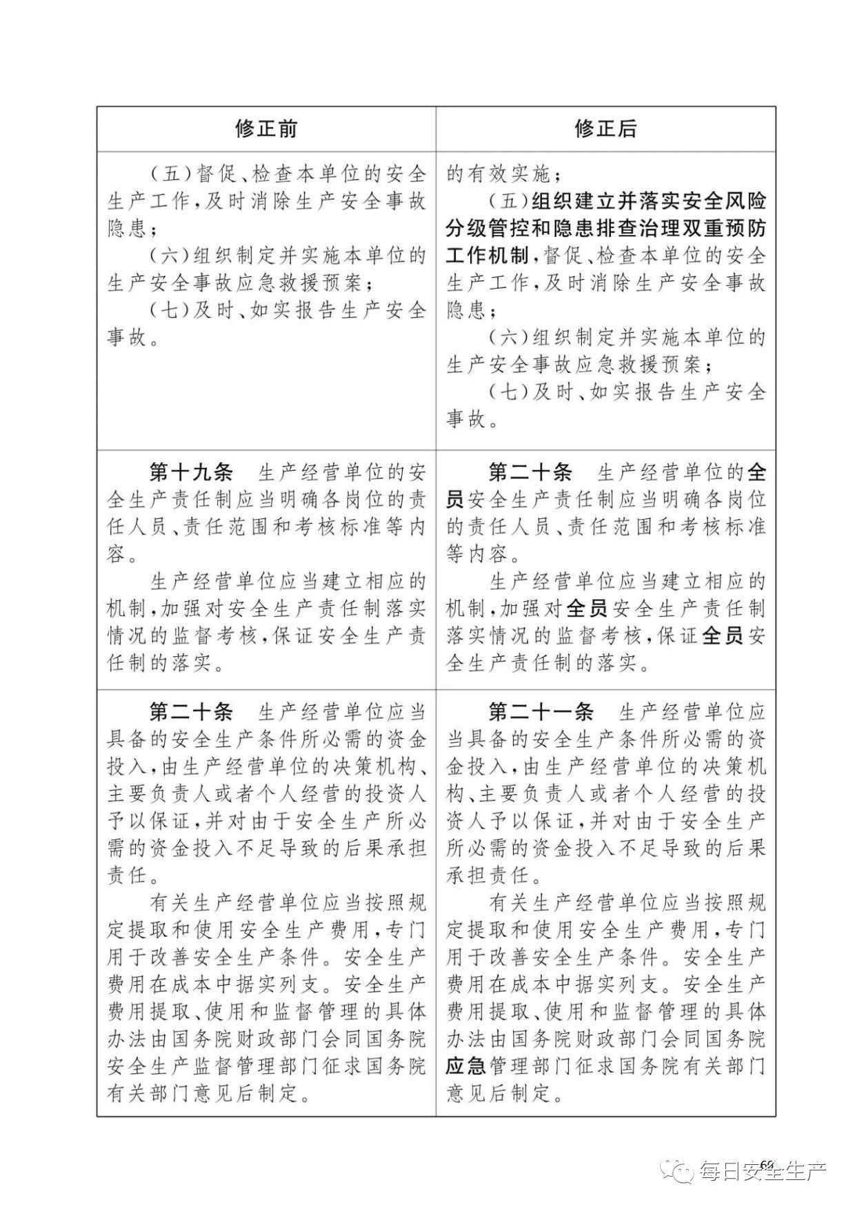
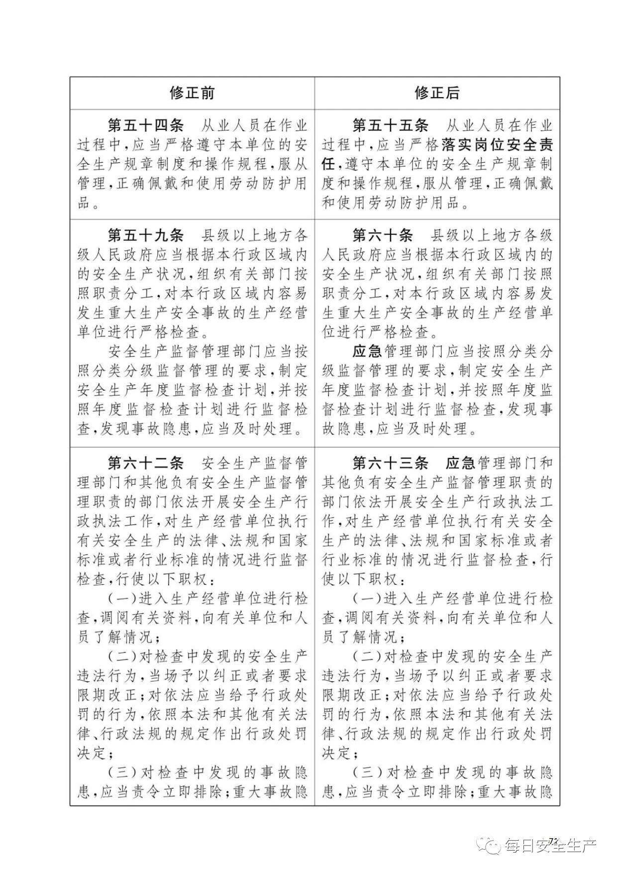
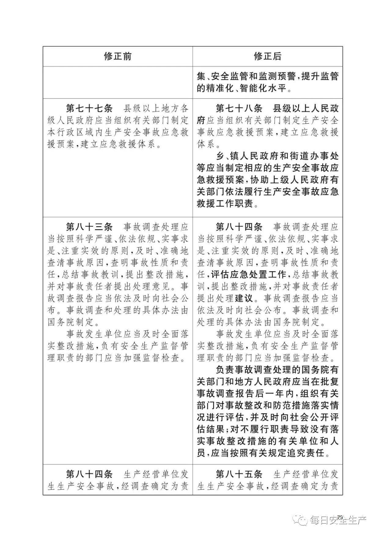
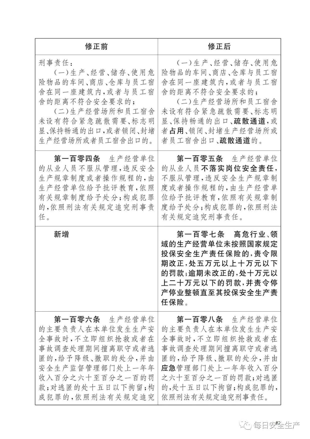
首发!《中华人民共和国安全生产法》正式版
发布日期:2024-06-12 浏览次数:
上一篇